LTC1697 - High Efficiency Low Power 1W CCFL Switching Regulator

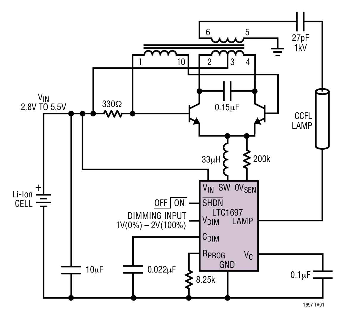
The LTC1697 is designed to control a single 1W cold cathode fluorescent lamp (CCFL). An internal PWM dimming system maximizes efficiency and dimming range. Accurate lamp currents can be set with a single external resistor.

The LTC1697 includes a synchronous current mode PWM controller with internal 1A MOSFET switches. It contains a 300kHz oscillator, 0.8V reference, and internal current sense. It operates from a 2.8V to 5.5V input voltage. The LTC1697 also has a thermal limit and a shutdown that reduces supply current to <2µA.

The LTC1697 is available in the MSOP-10 package.

Features
  • Operates from Single Li-Ion Battery
  • 2.8V to 5.5V Input Voltage Range
  • Very Low Shutdown Current: <2µA
  • Synchronous Buck Architecture for High Efficiency
  • PWM Dimming Frequency Adjustable with a Single Capacitor
  • Accurate Lamp Current Maximizes Lamp Lifetime
  • Fixed Frequency Operation at 300kHz
  • Internal or External PWM Dimming
  • Small 10-Pin MSOP Package
Typical Application

Applications
  • PDAs
  • Handheld Computers
  • Portable Instruments
  • Handheld GPS with Map Display
  • Handheld TV/Video Monitor
Packaging
Order Information
Part NumberPackageTempPrice(1-99)Price (1k)*
LTC1697EMS#PBFMS-10E$2.79$1.95
LTC1697EMS#TRPBFMS-10E$2.00
Demo Boards
Part NumberDescriptionPrice
DC510ALTC1697EMS | 1 Watt CCFL Controller, Vin = 2.7V - 5.5V, VDim = 1V(0%) - 2V(100%)$150.00
Datasheet
Design Note
Reliability Data
LT Journal
Related Product
LTC1697 - High Efficiency Low Power 1W CCFL Switching Regulator
DN1004 - An Efficient and Low Cost Alternative to LEDs for Backlighting Handheld Computer Displays
R415 - Reliability Data
Feb 2004 A Compact and Power Efficient CCFL Controller for Handheld Devices
LTC1697 Footprints and Symbols