AAT1239-1 40V Step-Up Converter for Four to Ten White LEDs

The AAT1239-1 is a highly integrated, high efficiency power solution for white LED backlight and keypad backlights in mobile/portable devices. It is based on a switching boost converter which steps up the single-cell lithium-ion/polymer battery voltage to drive 5 strings of series-connected white LEDs with precision current regulation. The AAT1239-1 is capable of driving a total of four LEDs per channel. The boost converter can produce an output drive of up to 24V at 100mA. The high switching frequency (up to 2MHz) provides fast response to load transients and allows the use of small external components. A fully integrated control circuit simplifies the design and reduces total solution size. Skyworks’ Advanced Simple Serial Control™ (AS2Cwire™) serial digital input is used to individually turn each output sink on/off and adjust the LED current by group. Unlike conventional pulse width modulation (PWM) control of LED brightness, the AAT1239-1 drives the LEDs with constant, non-pulsating current. A similar device is also available with an I2C two-wire interface; please see the AAT1239-1 datasheet. The AAT1239-1 is available in a Pb-free, thermally-enhanced 16-pin 3x4mm TDFN package and is specified for operation over the -40°C to +85°C temperature range.

技术特性
  • 2.7V to 5.5V Input Voltage Range
  • Compatible with Common Anode RGB LEDs
  • Four S2Cwire Controlled Lighting Moods
  • 0~60mA Programmable Current Source
  • Low Noise Constant Frequency Operation
  • No Inductors
  • Small Application Circuit
  • Regulated Output Current
  • ntegrated LED Control Switches
  • Automatic Soft-Start
  • Less than 1μA Shutdown Current
订购信息 Ordering Information
  • AAT1239-1

 

应用领域 APPLICATION
  • Color Display Backlight
  • Digital Still Cameras (DSCs)
  • Digital Photo Frames
  • PDAs and Notebook PCs
  • • White LED Drivers
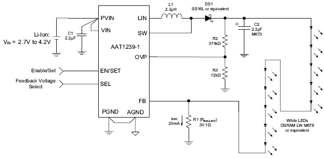
AAT1239-1 典型应用

AAT1239-1 典型应用

应用技术支持与电子电路设计开发资源下载 版本信息 大小
AAT1239-1 数据资料DataSheet下载:pdf Rev.V2 2 页