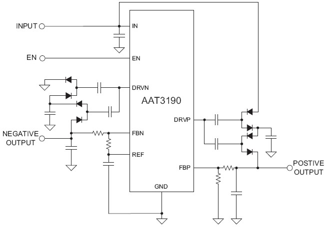
AAT3190 Positive/Negative Charge Pump for Voltage Bias
The AAT3190 charge pump controller provides the regulated positive and negative voltage biases required by active matrix thin-film transistor (TFT) liquid-crystal displays (LCDs), charge-coupled device (CCD) sensors, and organic light emitting diodes (OLEDs). Two low-power charge pumps convert input supply voltages ranging from 2.7V to 5.5V into two independent output voltages. The dual low-power charge pumps independently regulate a positive (VPOS) and negative (VNEG) output voltage. These outputs use external diode and capacitor multiplier stages (as many stages as required) to regulate output voltages up to ±25V. Built-in soft-start circuitry prevents excessive in-rush current during start-up. A high switching frequency enables the use of small external capacitors. The device’s shutdown feature disconnects the load from VIN and reduces quiescent current to less than 1.0μA. The AAT3190 is available in a Pb-free MSOP-8 or TSOPJW-12 package and is specified over the -40°C to +85°C operating temperature range.
技术特性
- VIN Range: 2.7V to 5.5V
- Adjustable ± Dual Charge Pump
- Positive Supply Output Up to +25V
- Negative Supply Output Down to -25V
- Up to 30mA Output Current
- 1.0MHz Switching Frequency
- <1.0μA Shutdown Current
- Internal Power MOSFETs
- Internally Controlled Soft Start
- Fast Transient Response
- Ultra-Thin Solution (No Inductors)
- -40°C to +85°C Temperature Range
- Available in 8-Pin MSOP or 12-Pin TSOPJW Package
|
应用领域 APPLICATION
- CCD Sensor Voltage Bias
- OLEDs
- Passive-Matrix Displays
- Personal Digital Assistants (PDAs)
- TFT Active-Matrix LCDs
订购信息 Ordering Information
AAT3190 典型应用

|