AAT3673 1.6A Dynamic Battery Charger and Power Manager
The AAT3673 BatteryManager is a highly integrated single- cell (4.2V) lithium-ion/polymer battery charger and system power management IC that enables simultaneous battery charging and system load management. For increased safety, the AAT3673 includes over-voltage input protection (OVP) up to 28V. The AAT3673 provides charging current and system power management from a single input that may be supplied by an AC adapter or USB port power source (ADP). This device allows the user to program the battery charge current up to 1.6A depending on the current shared with the system output. A battery charge timeout timer is provided for charging safety and the charge termination current is also user-programmable. The AAT3673 employs a battery charge current reduction function that enables continued system operation in the event the input source can not supply the required load current. When operated under excessive thermal conditions, the AAT3673 has a digitally controlled thermal loop which allows the maximum possible charging current for any given ambient temperature condition. Battery temperature, voltage and charge state are monitored for fault conditions. The AAT3673-1/-2/-4/-5 has two status monitor output pins (STAT1 and STAT2), and the AAT3673-3/-6 has one status monitor output (STAT1) provided to indicate battery charge status by directly driving external LEDs. The AAT3673 is available in a Pb-free, thermally enhanced, space-saving 16-pin 4 × 4mm TDFN package.
技术特性
- System Load Power Control from Either ADP or
Battery
- ADP Presence Automatically Routes Power from
Source to Load and Charges Battery
- Automatic Charge Reduction Loop to Minimize
Charge Time with USB Input
- 4.0V~6.5V Input Voltage Range
- Over-Voltage Input Protection (OVP) up to 28V
- Digitally Controlled Thermal Protection
- Battery Power Enable
- Programmable Battery Charge Timer
- Battery Cell Temperature Sensing
- Charge Status Reporting (LEDs)
- Automatic Recharge Sequencing
- Battery Over-Voltage, Over-Current, and
Over-Temperature Protection
- System Load Current Limiting
- 16-pin 4 × 4mm TDFN Package
订购信息 Ordering Information
|
应用领域 APPLICATION
- Cellular Phones
- Digital Still Cameras
- Digital Video Cameras
- Global Positioning Systems (GPS)
- MP3 Players
- Handheld PCs
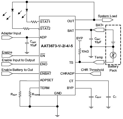
功能框图 Functional Block Diagram

|