TGA2701 7-8.5 GHz 高功率放大器

The TriQuint TGA2701 is a high power amplifier MMIC for 7 to 8.5 GHz applications. The part is designed using TriQuint's 0.25 um 3MI pHEMT production process. It nominally provides 37 dBm output power and 42% PAE. The typical gain is 21 dB. The part is ideally suited for low cost markets such as point-to-point radio and communications. The TGA2701 is 100% DC and RF tested on-wafer to ensure performance compliance. The TGA2701 has a protective surface passivation layer providing environmental robustness. The part is lead-free and RoHS compliant.

技术特性
  • Frequency range: 7.0 to 8.5 GHz
  • 37 dBm nominal output power
  • 21 dB nominal gain
  • Bias: 5 V & 7 V, 1.05 A (2A under RF drive)
  • 0.25 um 3MI pHEMT technology
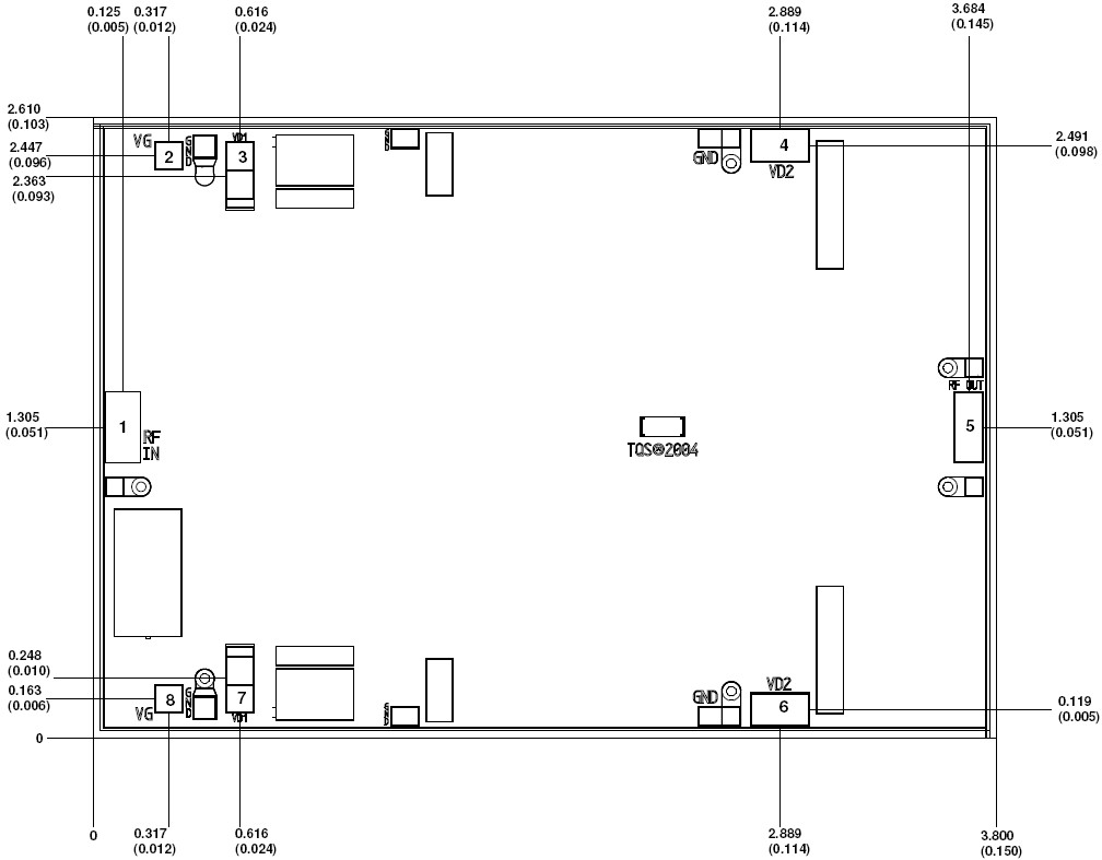
  • Chip dimensions 3.80 x 2.61 x 0.10 mm (0.150 x 0.103 x 0.004 in)
订购信息 Ordering Information
  • TGA2701
应用领域 APPLICATION
  • Communications Systems
  • Point-to-Point Radio
技术指标
频率(GHz) 功率(dBm) 增益(dB) NF/PAE +V IQ(mA)
7-8.5 37 21 >40% 5-7 1050
机械图样Mechanical Drawing
TGA2701 机械图样
应用技术支持与电子电路设计开发资源下载 版本信息 大小
TGA2701:S 参数    
TGA2701 数据资料DataSheet下载:PDF Rev.V2 2 页