AAT3688 USB Port Li-Ion/Polymer Battery Charger
The AAT3688 BatteryManager™ is a highly integrated single cell lithium-ion/polymer battery charger IC designed to operate with USB port inputs. It requires the minimum number of external components. The AAT3688 precisely regulates battery charge voltage and current for 4.2V lithium-ion/polymer battery cells. Depending on the USB port type, the AAT3688 charge current can be programmed for two separate levels up to 500mA. An optional Charge Reduction Loop is built in to allow users to charge the battery with available current from a USB port, while keeping the port voltage regulated. Battery temperature and charge state are fully monitored for fault conditions. In the event of an over-voltage or over-temperature failure, the device will automatically shut down, thus protecting the charging device, control system, and the battery under charge. Status monitor output pins are provided to indicate the battery charge status by directly driving two external LEDs. A serial interface output is available to report any one of 14 various status states to a microcontroller. The AAT3688 is available in a Pb-free, thermally-enhanced, space-saving 12-pin 3x3mm TDFN package and is rated over the -40°C to +85°C temperature range.
技术特性
- USB Charger
- Programmable up to 500mA Max
- 4.0V to 5.5V Input Voltage Range
- High Level of Integration With Internal:
- Charging Device
- Reverse Blocking Diode
- Current Sensing
- Automatic Recharge Sequencing
- Charge Reduction Loop for USB Charging
- Battery Temperature Monitoring
- Full Battery Charge Auto Turn-Off
- Over-Voltage Protection
- Emergency Thermal Protection
- Power On Reset and Soft Start
- Serial Interface Status Reporting
- 12-Pin 3x3mm TDFN Package
|
订购信息 Ordering Information
应用领域 APPLICATION
- Bluetooth™ Headsets
- Cellular Telephones
- Digital Still Cameras
- Hand-Held PCs
- MP3 Players
- Personal Data Assistants (PDAs)
- Other Lithium-Ion/Polymer Battery-Powered Devices
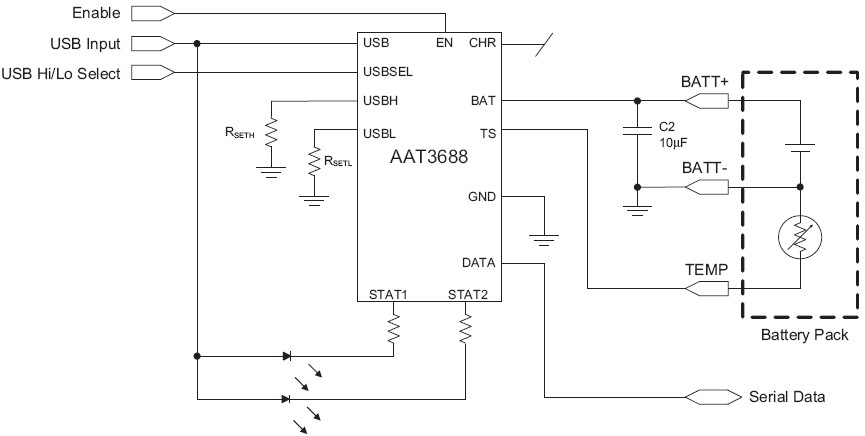
功能框图 Functional Block Diagram

|