SKY73112-11 750-850 MHz High Performance
VCO/Synthesizer With Integrated Switch
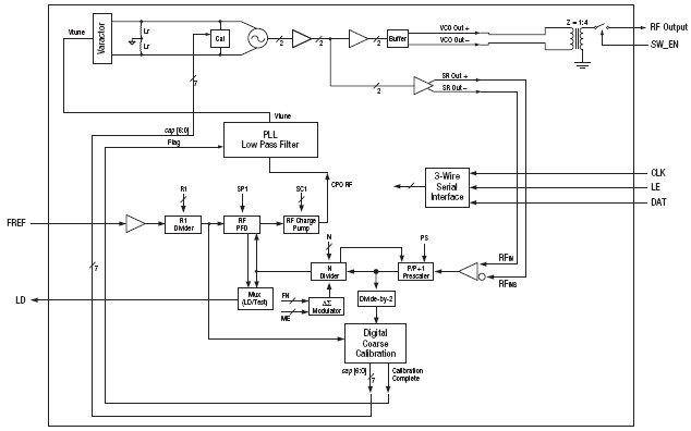
SKYWORKS SKY73112-11 Voltage-Controlled Oscillator (VCO)/Synthesizer is a fully integrated, high performance signal source for high dynamic range transceivers. The device provides ultra-fine frequency resolution, fast switching speed, and low phase noise performance for 2G, 2.5G, and 3G base station transceivers. The SKY73112-11 VCO/Synthesizer is a key building block for high-performance radio system designs that require low power and a fine step size. Reference clock generators with an output frequency up to 52 MHz can be used with the SKY73112-11. A functional block diagram is shown in Figure 1. As indicated in this diagram, the reference frequency is divided down by 1, 2, 4, or 8 in the R1 divider, depending on the value of the reference divisor input (R1). Refer to the Reference Input Divider section (page 10) for more information.
技术特性
- Frequency operation range: 750 to 850 MHz
- Process-tolerant compensation for VCO
- 24-bit fractional-N synthesizer
- Ultra-fine frequency resolution of 0.001 ppm
- Flexible reference frequency selection
- Three-wire serial interface up to 20 MHz clock frequency
- Integrated PLL supply regulation for spur isolation
- MCM (38-pin, 9 x 12 mm) SMT package (MSL3, 260 C per
JEDEC J-STD-020)
订购信息 Ordering Information
|
应用领域 APPLICATION
- 2G, 2.5G, and 3G base station transceivers:
GSM, EDGE, CDMA, WCDMA
- General purpose RF systems
功能框图 Functional Block Diagram

|